Published on Development Impact

Can Text Messages Nudge Farmers into Adopting Smartphones for Agriculture? Guest post by R Sai Shiva Jayanth.

This page in:

This is the fourth in this year's series of posts by PhD students on the job market.

Challenge and opportunities related to farmers smartphone usage

Smartphones offer a wide range of benefits across the agricultural value chain. Among farmers, they have immense potential in addressing the informational needs on package of practices, input dealers, and market prices among others. Despite this, we see a very low usage of smartphones among farmers in supporting their farming activities. On the supply side, factors such as low cost of mobile connection plans, affordable smartphones and improved cellular connectivity promote penetration of smartphones. However, on the demand side, our exploratory analysis show that farmers hardly used smartphones for agriculture. Farmers had access to smartphones and had internet connection but rarely were using them for agricultural information seeking. On one hand, they had a rich source of information (i.e., smartphones) while on other hand, they were engaging in suboptimal decisions making (such as inefficient input purchases, improper application of fertilisers and failure to exploit differences in market prices).

Smartphones could also complement the government extension services that struggle with poor performance and limited reach. Implementing traditional agriculture extension services in developing nations presents enormous difficulties for policymakers and smartphones could be promoted as an alternate extension delivery mechanism. To promote the adoption and usage of smartphone among farmers for agricultural purposes, my JMP investigated the impact of text messages as a nudge. The adoption and usage of smartphones among farmers was measured using the case of mobile phone application (or “application”) that provided agriculture related information to farmers in their vernacular language. Hence in this context, adoption implies downloading the application while usage implies accessing the application.

 

Nudge to push the adoption/usage among farmers

In this study, we use text reminders to farmers as a push for application adoption due to their higher simplicity of implementation, lower cost, and positive results in other developing countries context (Larochelle et al., 2016). We do so in the context of Andhra Pradesh, India. Text reminders are more pertinent at the policy level since they are inexpensive, targeted, and easily deliverable by the current administrative infrastructure. Literature in agriculture technology examined the impact of text messaging in providing informational needs (Aker, 2011, 2016; Fabregas et al., 2019), but there is little evidence available on its function as a nudge. Among Indian consumers, text messages as reminders were mostly used to promote healthcare services/appointments (Rodrigues et al., 2012; Shet et al., 2014) and immunization (Shinde et al., 2018). In our study, three messages were sent to the treatment farmers every week for four months, from the start of the crop cycle to the end. These messages served as a reminder to farmers to adopt and use Na Panta application for various agricultural operations (Na Panta which translates to “my farm” in Telugu language, is a freely downloadable application available in the Google Playstore. It provides several information to farmers on aspects such as crop protection, weather, market prices and input dealers). Messages such as “Good morning farmer. We recommend you to access the “Na Panta” app in your phone to help improve the crop yield and farming income” were used as intervention.  

 

Operationalisation of the study

Our exploratory investigation revealed that farmers in the study area were unable to get precise information about several farming-related topics, including seed selection, pesticide use, weather updates, market and price information, and market information. We conducted a randomised control trial (RCT) to examine how text messages could increase application adoption and usage. Out of the total 1006 sample farmers, we divided 510 and 496 farmers into treatment and control groups respectively. We arrived at the sample size using a power of 80%, effect size of 0.3 standard deviation and a multi stage random sampling. The study was carried over Rabi (winter) crop cycle covering a period of six months from September 2020 to February 2021 across 14 villages in Andhra Pradesh, India. Active collaboration and support were obtained from the Agri tech start-up which owned the application and district/state level agriculture departments.

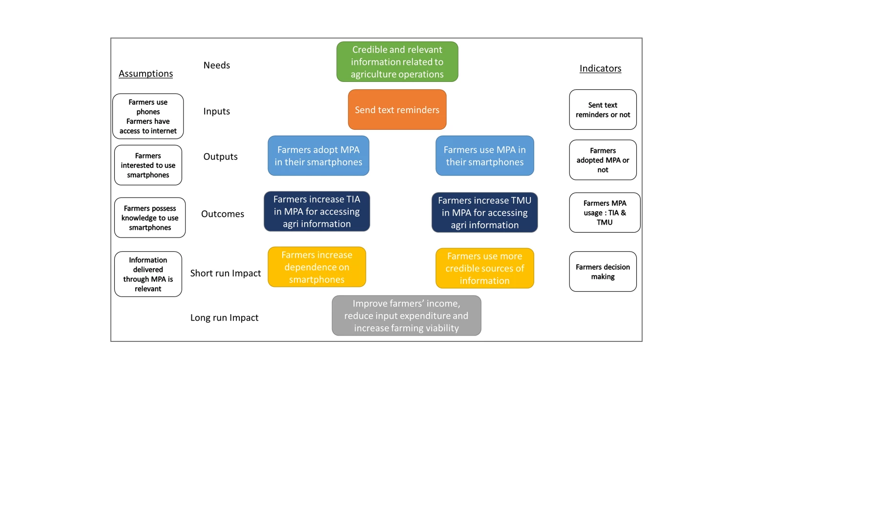
We hypothesized that after receiving treatment, farmers would download and utilise application to access data related to farming. This could increase their dependence on smartphones and in the long run improve income and farming viability (the proposed theory of change has been presented in figure 1). The application would become more widely adopted and used as a result of this. The farmers' access to smart phones and an active internet connection are two crucial presumptions in the administration of this intervention. Through an exploratory study, we found that many farmers in the study communities had access to mobile phones that could adopt or utilise application. All the sample villages also had active cellular network coverage that made it possible to access the internet. The below Figure 1 captures the interventional pathway that we believed would result a shift in how farmers access information through smartphones.

 

Image
Figure 1

Findings from the field

While the adoption was measured using a binary variable of whether the application was downloaded or not, usage was measured using two variables. These are total instances accessed (indicated how many times application was accessed) and total minutes used (captured the cumulative minutes spent on application) during the study period. The ITT estimates indicated that sending text messages had a significant and positive impact on the application  adoption and instances accessed. Upon the introduction of application, the average adoption was 42.8% among total sample and average instances of accessed was 88.7 times wherein they spent a cumulative of 56.9 minutes. Farmers who received text messages were 11.3% more likely to adopt application and access the application 37 instances more during the study period. As indicated in the Figure 2, the intervention of sending text messages improves the adoption and the usage of mobile application. However, text messages were not effective in nudging the farmers to spend more minutes in using the application. Apart from text messages, many other factors are found to have a positive influence on the adoption and usage of application. They include farmers age, owned land, irrigation (on application adoption), education, farmer’s social group (on instances accessed), and cultivable land (on instances accessed and minutes used). The results also point out that adoption was higher among farmers with higher access to social networks, land and education, while women were less likely to adopt than men. Findings from post experiment interviews hinted that farmers’ time spent on the application could be enhanced if the relevance, credibility, and accuracy of the information provided in the application was improved.

 

Image
Figure 2

Policy and managerial implications

The results of this study present following key policy implications:

  • The study finds that using text messaging to influence farmers' adoption of technology and the promotion of public policy may be done affordably (In the subsequent study of my thesis, we further find that farmers’ improved usage of mobile application leads to better price realisation and reduction in expenditure on pesticides/fertilisers). Farmers in India are currently not well informed on government policies for agriculture. Governmental organisations might find it easier and more effective to communicate with farmers via text messaging.
  • This study has implications for Agri tech start-ups too. Entrepreneurs in Agri tech space could learn about how to tap into new consumer segment among farmers for promoting mobile phone applications and their usage. In case of agribusiness/traders, the findings would help to venture into businesses which offer online buying/selling of agriculture produce, provide Agri-input advisory service, monitor progress of crops, and connect agriculture experts and farmers.
  • The growing divide between farmers' expectations of ICT and government extension services' capacity has created significant commercial opportunities for private actors in the agriculture information industry. This study offers useful insights to companies which deliver agriculture information services to farmers.

 

Limitations and future research

  • The study was conducted over a period of a single crop season. Extending the study across space (more villages and geographical coverage) and time (more crop seasons over year across multiple) could yield more generalisability and insights.
  • Knowledge is a potent instrument for farmers' decision-making, but access to it is typically limited to those with access to resources. Future study could investigate how information asymmetry among disadvantaged farmers could be tackled by enhancing access to social networks, land, and education.
  • Future research could also explore how access to better information affects farmers profitability as well as workers' conditions and quality of life.

 

R Sai Shiva Jayanth is a PhD student at the Indian Institute of Management Kozhikode . The co-authors of this paper are Sthanu R Nair (Professor of Economics at the Indian Institute of Management Kozhikode and Srinivasulu Rajendran (Agricultural Economist at the International Potato Center (CIP).


Join the Conversation

The content of this field is kept private and will not be shown publicly
Remaining characters: 1000